地址:惠州市惠城区立新路报关中心A1座220室
电话:15220621874(李老师)
18948599182(黄小姐)
邮箱:93630769@qq.com
客服QQ:93630769
网址 : www.yulongzx.com

在当今市场竞争激烈的背景下,越来越多的企业选择通过体系认证来提升管理水平、增强竞争力。然而,在确定体系认证范围时,很多企业会感到困惑。那么如何确定体系认证的范围,***大程度地满足企业的需求呢?
小编也查阅了相关资料,分享此篇文章与大家一同学习交流。
一、关于审核范围
1、审核范围的定义
在《管理体系认证机构要求》中写到,审核范围是指审核的内容和界限,通常包括对实际位置、组织单元、活动及过程以及审核所覆盖的时期的描述。
首先,我们了解一下实际位置、组织单元、活动及过程、审核所覆盖的时期这几个名词的定义。

简单来说,申请认证组织的审核范围就是申请组织实际的经营活动范围。一般在对申请认证组织进行合同评审的过程中,要根据申请认证组织填写的产品/服务范围来确定申请组织的审核范围。
2、如何界定审核范围
举几个例子说明一下如何对申请认证组织审核范围进行界定。
示例1:聚乙烯吹塑薄膜包装袋的生产(产品仅限出口)
此申请认证组织实际生产的产品不在国内进行销售,也就是说在国内进行生产,而此组织执行的是出口国的相关法律法规及顾客要求及相关标准,直接定向销往国外。企业按这个范围内生产的产品不能在国内进行销售,同时,申请认证组织还应提供《对外贸易经营者备案登记表》。
示例2:电梯的安装和维修(特种设备许可资质范围内)
企业的特种设备许可证资质中给定的范围为:乘客电梯、载货电梯、杂物电梯、自动扶梯、观光电梯、自动人行道、无机房电梯。之所以加括号范围内的限定,是因为企业的营业执照上比资质上的范围要大,如:比资质中多了液压电梯,故对申请认证组织的审核范围进行限定。
二、关于认证范围
1、认证范围的定义
认证范围是第三方认证机构提供证明,承担证明责任的范围,要在认证文件或证书上准确表述。
在实际操作中,并非所有营业执照的内容都写入认证范围,这样做并无实质性意义。通常,认证范围的确定需考虑以下几个要素:首先,依据企业营业执照所载明的经营范围,若营业执照未涉及的经营内容,自然不可纳入认证范围;其次,若特殊行业产品具备资质许可,如:食品生产经营许可、施工资质、危化品经营许可、CCC强制认证等,则需具备相应资质方可纳入认证范围;***后,认证范围中的经营范围应具备企业过往的经营记录,如:采购合同、销售合同,采购销售订单等。
在满足以上条件下,企业还是要看自身的需求情况,尤其是企业涉及产品的种类多,更需要根据日常生产经营需要,如客户要求,招投标订单等来确认自己的范围情况。
2、认证文件或证书上认证范围信息包括
1)获证客户的名称和地理位置,对于多场所情况,认证范围包括总部和所有场所的;
2)与活动、产品和服务类型等相关的认证范围,包括每个场所相应的活动、产品和服务范围;
3)获证客户所用的管理体系标准和(或)其他规范性文件,包括发布状态的标识(例如修订时间或编号);
4)认证生效日期,认证有效期或与认证周期一致的应进行再认证的日期;
5)授予认证、扩大或缩小认证范围、更新认证的生效日期。
3、确定认证范围的一般步骤
确定认证范围是一个重要的步骤,它需要综合考虑多个因素。下面举几个例子说明一下。
示例1:某企业既生产洗衣机,也生产电冰箱。认证机构对该企业的洗衣机生产的质量管理体系实施了认证,而对该企业电冰箱生产的质量管理体系是否符合标准要求,那么不予以证明。
那么该企业的认证范围就是:洗衣机的生产(具体可参照营业执照内容)
示例2:某企业有A、B两个生产地,生产同样的产品,认证机构对该企业实施质量管理体系认证时,仅审核A地,未审核B地,那么仅证明在A地的产品生产的质量管理体系符合标准的要求,而不证明B地产品生产的质量管理体系是否符合标准的要求。
界定认证范围时,一般会考虑以下几点因素:

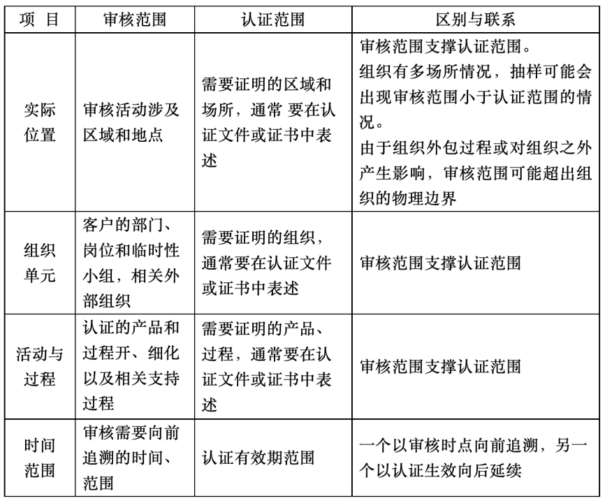
三、认证范围与审核范围的区别与联系
审核范围包括时间、地址、产品、过程等,认证范围只有产品和过程。
审核范围是指审核的内容和界限,用于指导具体审核的实施,审核范围通常包括对受审核组织的实际位置、组织单元、活动和过程以及审核所覆盖的时期的描述,与认证范围相比,多了审核取证的时间段,即审核时查询的记录的起止时间。
认证范围是认证机构为受审核方的产品服务体系提供信用担保的范围,用于认证注册的目的,表明被认证的受审核方管理体系所覆盖的范围,通常体现在认证证书上。管理体系认证范围通常在证书中以审核地址、证书覆盖产品范围来表述。

审核范围的确定贯穿并关系到认证机构项目受理中的合同评审、审核方案的策划及审核委派、现场审核、认证评议、授予认证证书的全过程。所以认证范围并不是越大越好,过大的认证范围可能会增加审核时间和审核成本,导致不必要的浪费和不合理的负担。因此,企业在确定认证范围时需要充分考虑自身的实际情况和行业特点,将合适的重点放在关键过程上,以便***大限度地提高工作效率和质量,同时避免不必要的浪费和不合理的负担。
留下联系方式为您解决企业相关认证等相关手续